首页
部门概况
部门简介
部门职责
法治团队
学校法律顾问
法治咨询专家
法治合作单位
法治工作专员
规章制度
学习园地
法律法规
理论前沿
以案为鉴
普法天地
普法学习会
普法宣传活动
信息平台
合同信息管理平台
法务信息管理平台
下载专区
业务申请表
格式合同文本
法律文书范本
主任信箱
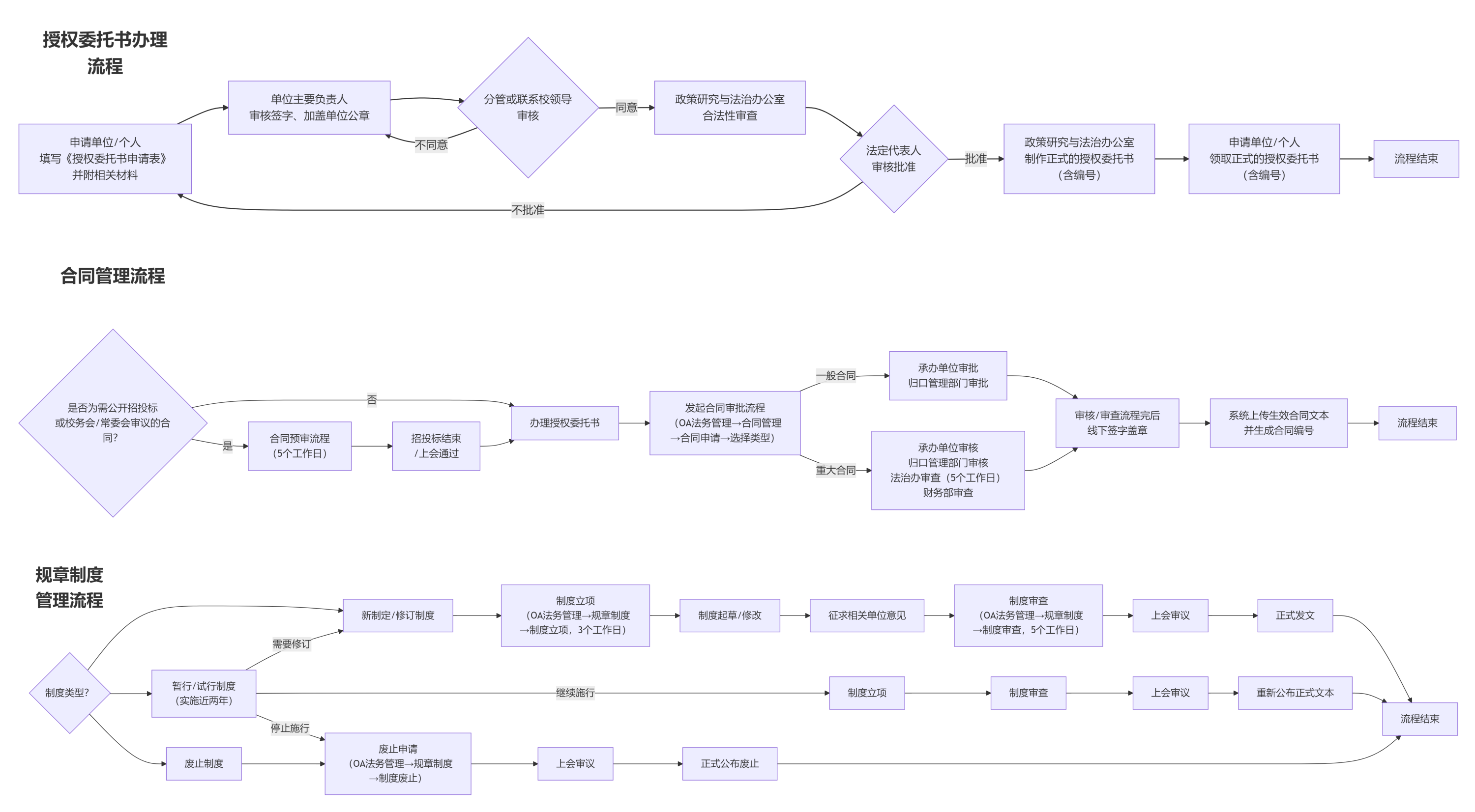
法律事务办理流程
发布日期:2026-03-27
浏览次数:
12